最全赛事指南丨第十七届虎啸奖征赛全面开启!

2025年11月28日,第十七届(2025-2026)虎啸奖启动仪式在北京成功举办,标志着品牌营销数字化领域的年度盛事正式拉开帷幕。

作为品牌营销数字化领域具有专业影响力的奖项,第十七届虎啸奖搭配全新赛事体系、权威评审阵容及多元活动矩阵而来,为行业发展注入协同共生的新活力。同时,本届虎啸奖以“建设商业文明共同体”为赛事主题,让“参与赛事”不再是单一的申报奖项,而是融入行业生态的资源对接入口。

我们也欢迎各大品牌企业、行业公司积极申报虎啸奖,让优质的营销实践获得行业认可,让创新的商业理念融入“商业文明共同体”的生态建设。

第十七届「虎啸奖」,正式开启申报!

参赛网址:case.hooxiao.com 



扫描二维码下载参赛手册

第十七届虎啸奖赛事周期分别为:征赛期、线上评审期、线下评审期、金奖答辩期、虎啸盛典。(17届虎啸奖全年赛事日程公布)  
最全赛事指南丨第十七届虎啸奖征赛全面开启!
赛事日程

第十七届虎啸奖赛事流程可查看下方图片。  
最全赛事指南丨第十七届虎啸奖征赛全面开启!
赛事流程

本届虎啸奖参赛对象要求、参赛时间要求、参赛作品要求、参赛流程要求可查看下方图片。

 

最全赛事指南丨第十七届虎啸奖征赛全面开启!

最全赛事指南丨第十七届虎啸奖征赛全面开启!

参赛要求

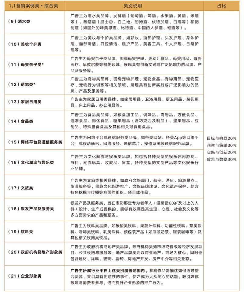
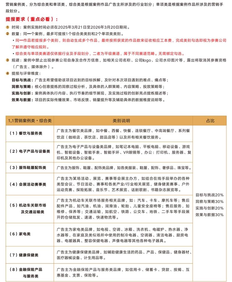
第十七届虎啸奖,共有5大类奖项设置,分别为:营销案例类、创意作品类、电商及效果营销类、技术产品类、机构人物类,5大类又细分为100+子类别设置,以下为各细分类别设置概览及具体阐释,参赛公司可根据作品属性选择合适类别进行参赛。

 

最全赛事指南丨第十七届虎啸奖征赛全面开启!

最全赛事指南丨第十七届虎啸奖征赛全面开启!

奖项类别

01
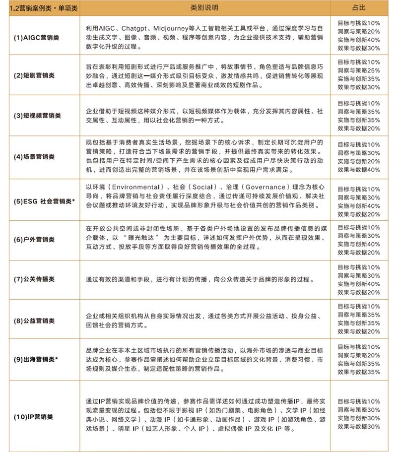
营销案例类提报要求
 
同一个案例,最多可提报1个综合类类别和2个单项类类别。  
最全赛事指南丨第十七届虎啸奖征赛全面开启!
最全赛事指南丨第十七届虎啸奖征赛全面开启!
最全赛事指南丨第十七届虎啸奖征赛全面开启!
最全赛事指南丨第十七届虎啸奖征赛全面开启!
最全赛事指南丨第十七届虎啸奖征赛全面开启!
最全赛事指南丨第十七届虎啸奖征赛全面开启!
最全赛事指南丨第十七届虎啸奖征赛全面开启!
营销案例类提报要求
 
02 
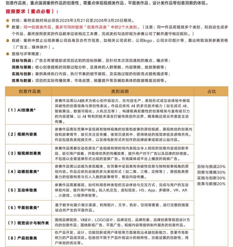
创意作品类提报要求
 

同一创意类作品,最多可同时提报“创意作品类”中的2个类别。

 
最全赛事指南丨第十七届虎啸奖征赛全面开启!
创意作品类提报要求

 

03 
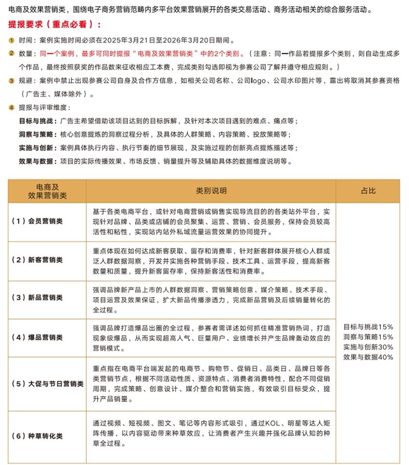
电商及效果营销类提报要求
 

同一个案例,最多可同时提报“电商及效果营销类”中的2个类别。

 

最全赛事指南丨第十七届虎啸奖征赛全面开启!

最全赛事指南丨第十七届虎啸奖征赛全面开启!

电商及效果营销类提报要求

 

04 
技术产品类提报要求
 

同一技术产品,最多只能同时提报“技术产品类”中的1个类别。

 

最全赛事指南丨第十七届虎啸奖征赛全面开启!

技术产品类提报要求

 

05 
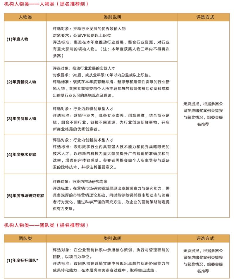
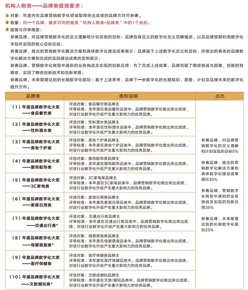
机构人物类提报要求
 
品牌类:同一个品牌,最多可同时提报“机构人物类-品牌类”中的1个类别;同一个人物,最多可同时提报“人物类”中的1个类别。
 

最全赛事指南丨第十七届虎啸奖征赛全面开启!

最全赛事指南丨第十七届虎啸奖征赛全面开启!

机构人物类-品牌类提报要求

 
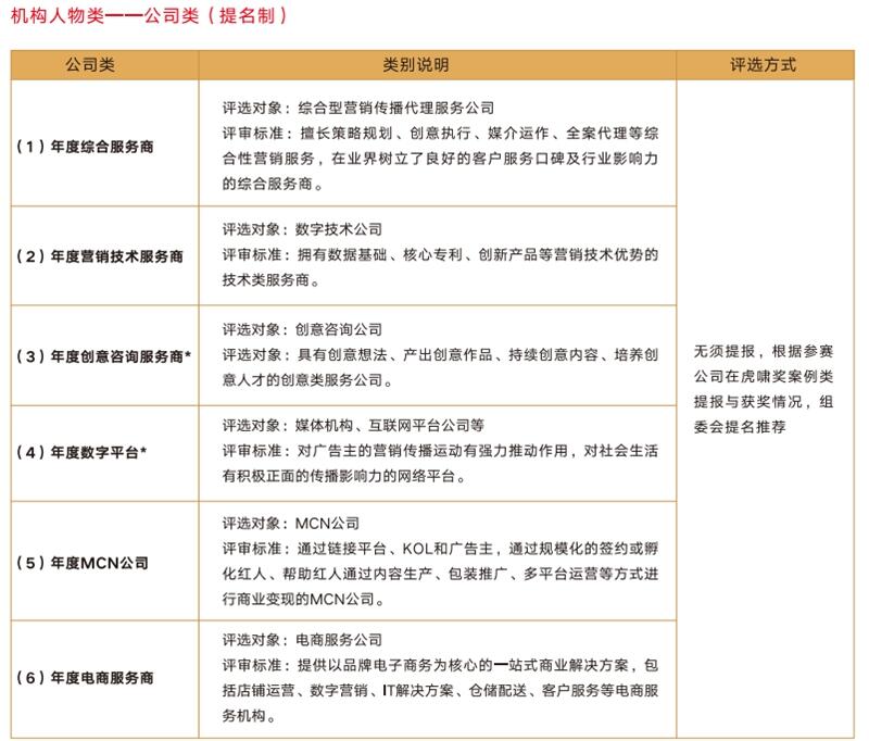
机构类:延续提名制。公司类和人物类无须提报,根据参赛公司在虎啸奖案例类提报与获奖情况,组委会提名推荐。
 

最全赛事指南丨第十七届虎啸奖征赛全面开启!

最全赛事指南丨第十七届虎啸奖征赛全面开启!

人物类-机构类提名要求

 

通过十六年来的口碑、资源、能力到趋势洞察的全方位沉淀,虎啸奖已不仅仅是赛事平台,更是能为参与者创造多重核心价值的优质生态载体。

虎啸奖,是趋势前沿洞察的指引平台。第十七届虎啸奖围绕“建设商业文明共同体”主题,升级赛事体系,新增或调整ESG社会营销、出海营销、本地生活等多类赛道,还设年度标杆团队奖,能精准匹配不同企业的业务方向,助力企业在契合自身的领域展示实力,推动行业协同发展。

虎啸奖,是专业能力升级的成长平台。由虎啸奖-南京大学-智子云,三方联合研发的“智小虎2.0”模型,相比智小虎1.0,2.0版本实现了从“单一评估工具”到“全链路自进化系统”的核心跨越,升级为基于多智能体协作的自进化数字营销垂直大模型,覆盖需求到效果的全链路服务。智小虎后续版本将围绕垂直领域大模型的落地与优化,完善模型微调与自进化机制,并持续适配企业私有化部署需求,可为参赛企业提供策略支持,提升参赛效率与案例质量,为企业赋能。

虎啸奖,是资源高效链接的生态平台。虎啸奖搭建“案例、知识、资源”共享平台,线上线下结合展示优质案例、分享行业报告与趋势洞察,还举办多类线下活动促进资源对接,企业参与可获取实战经验、前沿知识,拓展合作渠道,实现多方共赢。

从权威背书到资源链接,从能力升级到趋势洞察,参与第十七届虎啸奖的价值早已超越争夺奖项本身。无论是寻求破圈的品牌方、渴望证明实力的代理机构,还是期待拓展合作的技术服务商,都能在虎啸奖的平台上找到属于自己的价值增长点。


第十七届虎啸奖征赛周期为2025 年11月28日 - 2026 年3月20日,品牌企业、代理公司、技术服务商等均可登录虎啸奖官方提报系统(case.hooxiao.com),完成注册与奖项提报。
 
此外,虎啸奖组委会将在征赛期间举办多场奖项内容指导会,邀请往届获奖企业代表与评审专家分享经验,具体时间可关注 “虎啸奖” 官方公众号获取。
 
最全赛事指南丨第十七届虎啸奖征赛全面开启!

相关新闻

联系我们

联系我们

13276019273

邮件:siyushenqi@gmail.com

工作时间:周一至周五,9:30-20:30,节假日休息

添加微信
添加微信
Telegram
分享本页
返回顶部
私域神器:一站式全网全渠道拓客营销软件
备用域名:https://www.siyushenqi.com