【海外法规】关于游戏出海日韩市场的几个常见合规问题

以下文章来源于爱写稿的罗斯基,作者罗斯基,内容仅供网友参考学习。私域神器欢迎行业优质稿件投稿。

作为近邻,日韩近年来作为国产游戏出海游戏的主要阵地,日韩游戏行业发展程度极高,手机的普及率都相对较高,其中日本拥有超过1亿的移动用户和3600万游戏玩家,是全球最大的移动应用市场之一,预约转化率较高,达至30%以上。此外,根据Sensor Tower数据显示,2020年Q1韩国是中国游戏出海收入排名第三的市场。疫情期间韩国游戏市场又获得了进一步的发展,App Annie数据显示,按用户支出计算,2020年上半年中国出海游戏在韩国Top 250手游中市场份额占比约为28%。具体说来,在用户年龄层面上,较日本而言,韩国的游戏用户年龄集中分布在35岁以内,而这类人群每天使用APP的时间也较长;在付费能力层面上,日韩游戏玩家的游戏时长和消费习惯较为良好,氪金程度较高。以下将结合日韩相关法律制度从事前和事中合规两个阶段分别讨论两国出海需要特别注意的合规问题。

 

【海外法规】关于游戏出海日韩市场的几个常见合规问题

 

一、事前合规

 

(一)游戏发行主体的慎重选择

 

根据韩国《外国人投资促进法》,互联网游戏行业并没有进入韩国的负面清单,并没有严令禁止外国主体在韩国从事游戏业务,即中国游戏公司可以选择在韩国设立当地法人或设立分支机构。当然,不同主体的选择对于法律责任的承担、税收减免、是否可以享受的政府补贴等问题是会有不同的。如果在韩国设立当地法人,可以享受当地的税收减免和政府补贴,当然也要独立承担法律责任,而在韩设立的中国分公司就不能享受上述的待遇了。

 

在2020年5月,韩国游戏产业部宣布了“游戏产业五年促进综合计划”,该计划中与中国出海开发者相关的内容是引入“国内代理商指定制度”。

 

这项代理制度规定:没有国内子公司的外国游戏公司必须指定一家韩国代理商作为国内客户服务机构,负责接收和处理游戏用户与个人信息相关的投诉。韩国政府官员还将在用户个人信息丢失、被盗或泄露时提供通知和报告服务。

 

此外,在韩国监管机构进行行政调查的情况下,游戏公司有义务提交个人信息数据。如果国内代理商的表现不充分,韩国通信委员会可以通过实施ICT法案下的罚款等制裁措施直接惩罚外国公司。韩国游戏产业部目前计划组建和运营一个公私政策咨询机构,为国内代理商指定制度的实施提供详细信息,以便最终确定指定标准、方法和操作。

 

结合前述,考虑到新规落地与税收优惠政策等,在韩国设立子公司是比较好的选择。

 

而在日本发行游戏,一般对于公司设立有两种路径选择:一种是合同公司,即合同会社,另一种是股份公司,即株式会社。前者手续简单,透明度极低,因此可信度不高,后者手续齐全,股份结构具备,信用度较高,属于比较可信的交易主体,如果考虑长期在日本发行游戏,建议可以设立股份公司。

 

【海外法规】关于游戏出海日韩市场的几个常见合规问题

 

(二)强化游戏分级,适应制度变革

 

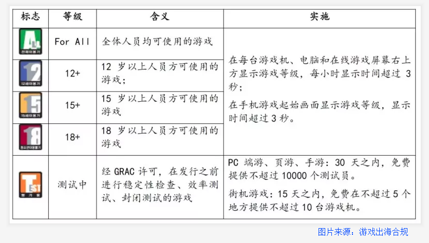
不同于中国的版号审批制度,日韩游戏是否可正式运营需严格遵照评级制度的规定。在韩国,主要依据的是政府的一些组织与协会制定的分级制度,而日本更多非由政府强制控制,而是社会组织的自发行为。根据韩国《游戏产业促进法》第32条规定,在韩国市场推广和发行的游戏必须申请评级,所有未经评级的游戏都被定义为“非法游戏”。韩国参与游戏评级的实体有游戏评级和管理委员会(GRAC)、游戏内容分级委员会(GCRB),另外Google Play、App Store等应用商店还作为官方授权的独立分级分类业务实体。大致分为韩国目前是全年龄、或者12+、15+等等,而日本在年龄上分类更为细致。在两国,没有经过分级的游戏,同样都需经收回、销毁或清除。此外,除了根据游戏内容明确分级以外,对于可能具有不良影响的内容需明确标识,例如暴力、烟酒和毒品以及性标识,根据日本相关规定,在发售前、宣传期,游戏还需进行教育标识。

 

根据最新出台的规定,在韩国游戏市场,电脑游戏需要通过提交相关资料来申请评级,在大多数情况下如果发行主体非本地厂商,一般需要由韩国公司作为发行商或代理申请,具体流程为:在线申请→接收→分析→审议委员会确定评级→通知结果;而手机游戏的分级是不需要通过申请,就可以为手游确定一个评级。但是,不论发行主体与游戏平台、端口,游行发行仍需严格按照分类标准选择游戏类型,且需要注意的是韩国相关法规规定游戏内容发生重要变更的,需要在一定时间内向行政主体报告,并非一劳永逸。

 

二、事中合规

 

(一)“开箱项目须细化”——概率性项目的规制

 

在日韩两国,根据现行法律规定,均允许“开箱子”的项目设置,但是“箱子”的定价、掉落概率的公示与设置,包括随机和限定型道具的区分,道具名称和等级,稀有道具的价格都须依照规定予以明确的公布,以及具体数值设定须严格控制在规定范围之内。

 

【海外法规】关于游戏出海日韩市场的几个常见合规问题

 

(二)日本的特殊规定——关于批准与备案

 

1.游戏页面内与玩家进行邮件沟通需要批准文件

 

为了随时保持与玩家的联络与互动,保证活动更新的传达,大多数的游戏开发商一般都会选择通过,适时的更新和活动可以大幅提高玩家参与度。

 

但作为特殊商业交易法的一部分,为了保护日本消费者免于不公平商业交易,在日本向用户发送未没有批文的商业邮件属于违法行为。同时,需要注意的是:为了给游戏玩家发送电子邮件,需要获得电子邮件批文,而且从发送日期开始,批文需要保留三年。

 

2.资金决算的备案合规问题

 

游戏中虚拟货币的充值消费根据日本相关规定,属于预付型消费,根据日本的资金决算法,每年3月和9月,如果游戏内货币未使用余额超过1000万日元,就需要向监管机构进行备案。同时,需要注意在提交备案报告时,要将游戏内未使用的余额的一半进行提存。

 

根据前述规定,如果有的公司达到1000万日元的余额但不进行备案,根据资金决算法的规定,属于应备案不备案的情形,公司的法定代表人要被判以6个月以下的拘役,同时还可能会对公司处以50万日元以下的罚款。因此,资金决算法备案的合规问题需予以重视。

 

综上,游戏出海日韩需要及时了解两国针对海外发行主体的相关的特殊政策,并适当做出调整,才有机会继续在目的地市场生存和发展。

【海外法规】关于游戏出海日韩市场的几个常见合规问题

相关新闻

联系我们

联系我们

13276019273

邮件:siyushenqi@gmail.com

工作时间:周一至周五,9:30-20:30,节假日休息

添加微信
添加微信
Telegram
分享本页
返回顶部
私域神器:一站式全网全渠道拓客营销软件
备用域名:https://www.siyushenqi.com