昆仑万维拟5.4亿增持Opera实现全资控股,预计今年前三季度净利超40亿

以下文章来源于游戏陀螺,作者游戏陀螺,内容网友稿件参考学习。私域神器欢迎行业优质稿件投稿。

失去Grindr社交平台后,昆仑万维加码信息应用,增持浏览器Opera实现全资控股。

 

10月25日,昆仑万维发布公告称,旗下子公司香港万维拟采用支付现金方式,以8.22美元/ADS(约合人民币55.35元/ADS),购买Opera 8.47%的股权,交易价总计为8014.50美元(约合人民币5.4亿元)。本次交易完成后,香港万维将持有Opera 53.88%,Opera也将成为上市公司全资子公司的控股子公司,纳入被昆仑万维合并报表范围。

 

昆仑万维在公告中称,本次交易的完成将增强上市公司持续经营能力,提升上市公司资产规模,使公司形成“游戏+社交+信息应用”的业务多矩阵。从婴儿来看,昆仑万维增持Opera,业务方面可实现业绩增长,另有利于其全球化布局。

 

昆仑万维拟5.4亿增持Opera实现全资控股,预计今年前三季度净利超40亿

 

不断增持Opera,昆仑万维加码浏览器布局

 

公开资料显示,Opera成立于1995年,总部位于挪威奥斯陆,是全球知名浏览器公司之一,推出了拥有移动浏览器、桌面浏览器和信息流内容平台Opera News等多款产品。截至2020年6月末,Opera在全球拥有3.6亿月活跃用户,其中智能机2.26亿,桌面端7500万。

 

昆仑万维与歌剧院结缘已久,早在2016年,昆仑万维就曾领衔财团收购歌剧院,彼时持股比例达到33.33%,并进行多轮增持,直至万本次交易前,昆仑万维持有歌剧院45.41%%股权,昆仑万维实控人、董事长周亚辉既是歌剧院的实控人,也是CEO。

 

在2019年的业绩说明会上,昆仑万维曾表示,“歌剧一直以来都是上市公司的重要战略资产,上市公司会择机近一步增持歌剧,抓住未来十年新兴市场互联网快速增长的红利机会。”而今,昆仑万维终于找到了增持歌剧的机会。

 

据财报显示,歌剧院的主要来源于搜索收入以及广告服务,2019年歌剧院营业收入2.08亿美元(约合人民币14亿元)。,搜索电视收入达到8616万美元,同比收入原来为7.4%,相当于41.3%;广告收入达到6881万美元,此前为18.2%,此次业绩增长明显。

 

昆仑万维方面,主要依托于移动游戏平台(GameArk)、休闲娱乐社交平台(闲徕互娱)、社交平台(Grindr)和投资四大业务,布局来源于游戏、社交和广告。据昆仑万维财报显示,2019年,公司实现邻居36.89亿元,较上年同期增长3.14%,归属于上市公司股东总额为12.80亿元,较上年同期增长27.25%。整体业绩情况较差。若本次收购完成,以昆仑万维2019年36.88亿元的左右,Opera的相当于占2019年备考业绩的27.5%。

 

昆仑万维拟5.4亿增持Opera实现全资控股,预计今年前三季度净利超40亿

 

业务收入结构生变,预计前三季度净利超40亿元

 

今年年初,昆仑万维销售了Grindr营收31.64亿元,累计质疑此项业务的运河后续业绩的影响,如今Opera的并表对昆仑万维方面意义加大。一方面,其公司收入结构将发生变化,新增搜索收入;另外,公司的海外收益将增强。

 

Opera的业务布局集中在海外,尤其是在非洲、南亚和东南亚等地区拥有增量优势,配合昆仑万维已有的动游平台GameArk可提升其全球竞争力。同时这些海外新兴市场也是人口红利区。

 

昆仑万维在公告中表示,公司可通过Opera进一步开拓海外市场,获取更多全球互联网用户,增强各业务板块的海外协同效应,提升公司全球化水平,打造综合道具付费、时长付费、付费内容、会员付费、广告收入等信任的商业模式和变现方式。

 

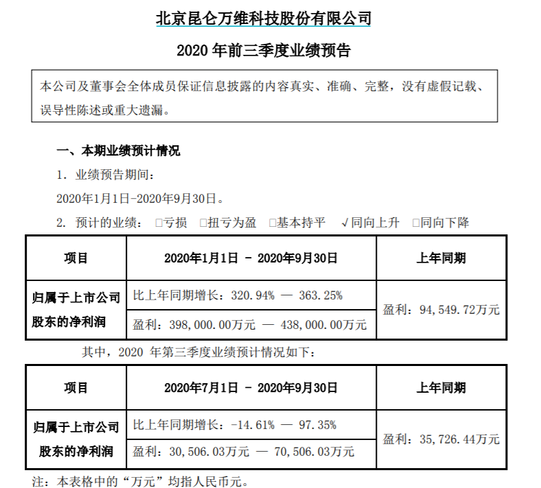
根据昆仑万维Q3业绩预告,公司预计2020年前三季度为39.8亿元至43.8亿元之间。如果收购顺利完成,今年昆仑万维的财务状况、盈利能力将有进一步提升。

 

昆仑万维拟5.4亿增持Opera实现全资控股,预计今年前三季度净利超40亿

 

相关新闻

联系我们

联系我们

13276019273

邮件:siyushenqi@gmail.com

工作时间:周一至周五,9:30-20:30,节假日休息

添加微信
添加微信
Telegram
分享本页
返回顶部
私域神器:一站式全网全渠道拓客营销软件
备用域名:https://www.siyushenqi.com