深度洞察|从赛车竞速到企业全球竞争,领先者们为何都在强调「革新视野」

不到一个月后,新赛季世界一级方程式锦标赛(F1)就将拉开大幕。引擎蓄势轰鸣,轮胎火星四溅,速度与激情的较量将再次令人血脉贲张。

 

过去的2024赛季,对Airwallex空中云汇官方合作伙伴迈凯伦车队(McLaren Racing)而言,无疑是强势回归的一季:时隔26年重夺年度车队总冠军,6次分站冠军,21次登上领奖台,风光无两。

 

新年伊始,当我们与迈凯伦车队的冠军车手Lando Norris、迈凯伦车队首席财务官Laura Bowden面对面时,两人不约而同地提到了一个关键词——革新视野。作为赛车运动领域的佼佼者,迈凯伦车队的成功与企业全球展业有哪些相通之处,又能为企业经营者带来哪些新的启示呢?

 

深度洞察|从赛车竞速到企业全球竞争,领先者们为何都在强调「革新视野」

 

革新·科创视野

以持续迭代的支付科技,洞察先机

 

深度洞察|从赛车竞速到企业全球竞争,领先者们为何都在强调「革新视野」

 

说到科技含量,F1赛车可以说是这个星球上独占鳌头的存在。据某老牌F1车队报告显示,每部赛车包含约14500个独立部件,所有部件皆由计算机或人工定制,再进行精密组装。从发动机技术、电子传感系统、高速制动系统,到碳纤维轻量化材料、能源管理系统、空气动力学构造,围绕这些硬核科技的创新升级,构成了F1赛车运动竞相角逐的主旋律。

 

而在赛道以外鲜为人知的幕后,另一种创新——「支付科技」同样影响着车队的表现。在饱受低效跨境支付困扰多年后,迈凯伦车队在2024年决定打破陈年桎梏,通过Airwallex空中云汇的一站式全球支付方案,化阻力为动力,实现了财务运营效率的显著提升,为最终夺冠奠定了稳健基础。

 

“与Airwallex空中云汇的合作,是我们在科技领域投入的一个成功案例。曾经我们的全球支付方式低效落伍,大量依赖人工。使用Airwallex快捷高效的全球支付方案后,不仅为我们节省了大量时间,还优化了运营成本,这是一次双赢的合作。”

 

——Laura Bowden,迈凯伦车队首席财务官

 

深度洞察|从赛车竞速到企业全球竞争,领先者们为何都在强调「革新视野」

 

过去一年,Airwallex空中云汇服务的全球客户数达到了15万个。在与不同行业、不同规模企业经营者的交谈中我们发现:那些各自领域的领先者,往往能主动变换视野,最先洞察到支付科技对于企业的意义,并探索出最佳实践方案。

 

深度洞察|从赛车竞速到企业全球竞争,领先者们为何都在强调「革新视野」

 

对于用户基数大、发展成熟的平台型企业,或是垂直赛道的巨头公司,很容易陷入“支付无用论”的陷阱。“能用就好、ROI不足、更关心业务增长”等等思维定势,让部分决策者直接忽视了支付环节可能的影响和潜在的机会。

 

而当我们换个角度看支付,会发现内里蕴含无限可能。诚然,支付科技节省的换汇费用、手续费等成本,对于大企业来说如九牛一毛。但正如迈凯伦车队首席财务官所言:“这些微小的改善不止是边际收益,更是精益求精。”我们应当看到支付环节的深层影响

 

当跨境支付的流畅度、时效性、费用成本都得到优化,平台企业的客户、商家或上下游合作供应商的体验也将随之改善,进而促进合作关系,提升用户粘性。如果这时候再适时推出企业自有的金融支付产品,那将进一步绑定用户关系,从而更清晰地洞察用户习惯,拓展新收入渠道。

 

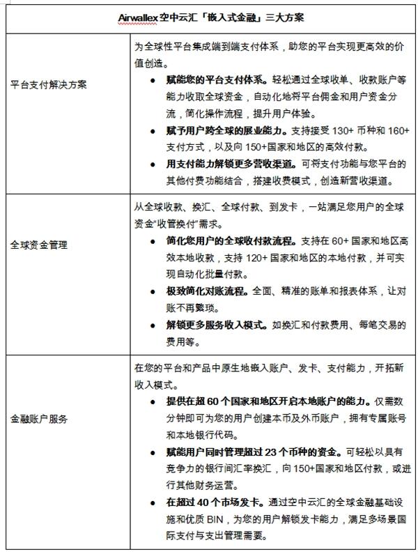
对此,Airwallex空中云汇推出的嵌入式金融(Embedded Finance)方案,即是为这类平台型企业量身打造。通过该模式,企业除了能使用空中云汇全球收款、收单、换汇、付款、费用管理等产品外,还能将这些功能无痕地嵌入到自身平台(以自身品牌命名,无需跳转外部平台),为平台客户或商家提供相关金融服务,从而延展产品能力、优化用户体验、激发新增长点。

 

深度洞察|从赛车竞速到企业全球竞争,领先者们为何都在强调「革新视野」

 

全球领先的SaaS建站平台SHOPLINE与Airwallex的合作,便是嵌入式金融应用的标杆案例之一。在嵌入空中云汇的平台支付解决方案后,SHOPLINE平台客户粘性显著增强,支付成功率与稳定性保持领先,新市场金融产品上线和商户入驻速度加快。此外,空中云汇灵活的API使得SHOPLINE的金融能力更多样,打开了更多收入渠道。

 

“客户的体验提升了,我们和客户的关系也更加紧密,这一点我感受很明显。通过Airwallex丰富的API,SHOPLINE为客户提供全链路的金融服务,全球化进程快人一步。”

 

——RAYMOND HSU,SHOPLINE支付业务总经理

 

深度洞察|从赛车竞速到企业全球竞争,领先者们为何都在强调「革新视野」

 

科技创新,并非大公司的专利。初创阶段的中小企业一样可以运用支付科技为企业注入先进基因,实现流程自动化和效率提升据世界银行统计,小微企业数量占全球企业的90%,同时贡献全球50%的就业岗位。对于这类企业来说,在有限的资金预算内运作经营,几乎是常态。

 

深度洞察|从赛车竞速到企业全球竞争,领先者们为何都在强调「革新视野」

 

在F1赛车运动中,也有类似的“预算帽”规则。按照规定,车队在赛车研发、运营和性能方面的支出必须控制在上限以内。对此,迈凯伦车队财务团队应对有方。

 

转换财务角色定位

财务团队不再定义为行政职能部门,而需要与工程师、运营等业务团队紧密合作,确保他们能够有效地部署资源,不造成浪费。

 

革新财务模式

通过先进的金融科技平台,实时监控实际支出情况,为在赛季期间进行升级和投入寻找可用的财务空间。同时运用一站式平台减少手动操作,实现高效自动化流程。

 

刷新精益理念

每一次节省,不是锱铢必较,而是一次重新投资的机会。通过金融科技平台,获得更优的汇率、更低的成本和更快的时效,适时释放资金,投入到更需要的领域。

 

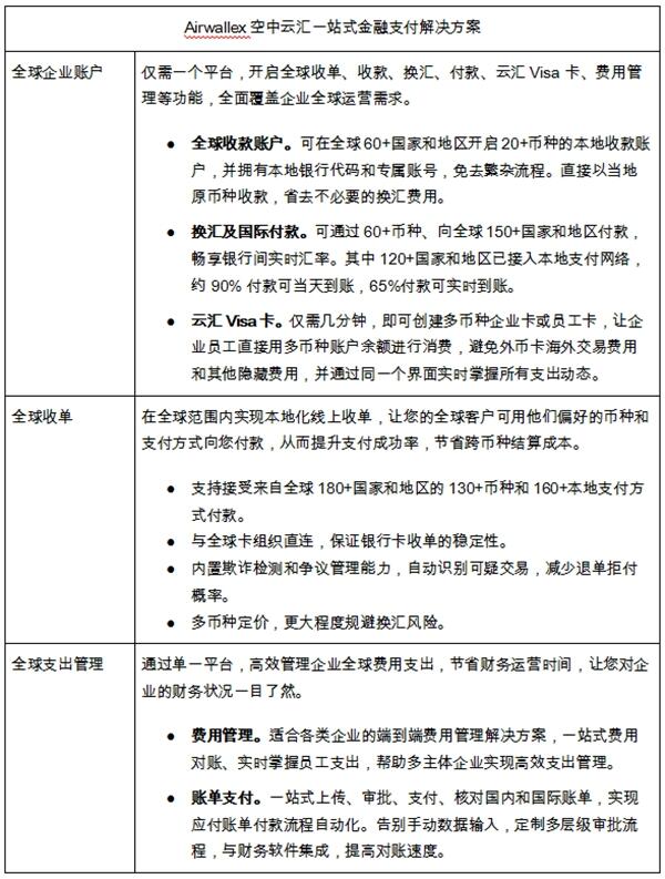
当前,中国有超2000个产业集群,其中百强产业集群汇聚了180.1万家民营企业‌,在跨境电商蓬勃、数字化转型的趋势下,产业带内的大量中小企业正在从低端生产制造,向高端研发设计和自主品牌进阶。为此,Airwallex空中云汇提供了一站式金融支付解决方案,以支付科技为广大中小企业打开崭新视野。

 

深度洞察|从赛车竞速到企业全球竞争,领先者们为何都在强调「革新视野」

 

深度洞察|从赛车竞速到企业全球竞争,领先者们为何都在强调「革新视野」

 

深度洞察|从赛车竞速到企业全球竞争,领先者们为何都在强调「革新视野」

 

革新·杆位视野

以高速应变的支付科技,快人一步

 

深度洞察|从赛车竞速到企业全球竞争,领先者们为何都在强调「革新视野」

 

在百公里加速2.5秒上下、时速超300公里的F1赛场,想要赢得比赛绝非易事。车手不仅需要精准操作,还要兼顾轮胎、动力、制动等多项赛车状况;车队运营团队则需要根据天气、赛况、车况等数据,快速应变和决策,并迅速落实。

 

在如此快节奏、动态变化的环境中,迈凯伦财务团队需要迅速处理突发性、紧急性的资金需求,这些资金常常涉及赛车升级、部件采购、坏件维修、临时场地租赁等,重要性可想而知。因此,迈凯伦车队选择与Airwallex空中云汇合作,全方位升级陈旧的支付体系。

 

冠军部署

通过Airwallex的端到端支付系统,迈凯伦车队可以享受覆盖全球的本地支付网络,以60多个币种向150多个国家和地区付款,以20多种主流货币进行同币种收付,同时简化财务流程,通过自定义审批和批量付款,完美应对随时可能发生的突发性支付需求。

 

杆位速度

通过Airwallex平台,迈凯伦车队可选择以每个全球供应商或合作伙伴的本地币种付款,相应费用将以更优的汇率和更快的速度到达对方手中。目前,Airwallex在全球120多个国家和地区已接入本地支付网络,90%的付款可在几小时内到账,其中65%可实现即时到账。

 

全面覆盖

F1全年24站比赛分布在多个大洲,车队的合作方更是遍布全球。Airwallex的全球收单能力,支持全球160多种支付方式,包括信用卡、借记卡、电子钱包、先买后付、银行转账、现金支付等,确保迈凯伦车队后续多样化的收款需求。

 

头牌风控

针对迈凯伦车队后续计划上线的合作方数字采购平台,Airwallex 的全球收单方案准备了针对10多个行业的专属风控模型,200余个风控规则,上千个维度的风控特征,确保多场景需求可被满足。针对新欺诈类型,风控模型能力也能持续迭代。

 

在激烈竞争的环境下,预见可能出现的各类全球支付问题,提前部署,快速应变,这正是迈凯伦车队及全球化企业实现杆位领跑的秘诀。

 

革新·安全视野

以稳健可靠的支付科技,护航全球

 

深度洞察|从赛车竞速到企业全球竞争,领先者们为何都在强调「革新视野」

 

F1赛车作为全球速度最快、最刺激的运动之一,其安全措施已装备到极致。从碳纤维单体壳安全舱,到众所周知的“人字拖”Halo系统,再到HANS颈部保护系统,样样都是值得信赖的黑科技。此外,还有头盔、防火赛车服、防滚架、安全车、医疗车等一整套安全系统。

 

作为一支成立60余年的老牌车队,迈凯伦车队尤其注重安全性和可靠性,因此在选择合作伙伴时会进行严格考评和筛选。2024年起,迈凯伦车队与全球支付及金融平台Airwallex空中云汇达成合作,通过空中云汇的一站式金融服务全面升级财务运营效率,Airwallex的品牌logo更是出现在赛车最具安全感的Halo系统上,赛道内外,全程护航。

 

那么,迈凯伦车队为什么会在传统的银行体系外,选择信赖空中云汇这样的金融科技平台呢?

 

支付资质齐全

Airwallex 空中云汇的牌照完整度行业领先。拥有全球各大主流经济体政府或监管机构颁发的60多个金融牌照和支付许可,包括中国内地、中国香港、新加坡、美国多个州、加拿大、英国、欧洲、日本、巴西、墨西哥、澳大利亚、新西兰等多个国家和地区,覆盖全球GDP 80%以上区域,确保合规无忧。同时,Airwallex空中云汇也是唯二获得中国内地支付牌照的外资金融机构之一。

 

实战经验丰富

Airwallex 空中云汇是全球领先的支付及金融平台,经过近10年的稳健发展,目前已服务全球超15万家不同规模的优质企业,包括SHEIN、TikTok、Qantas、Brex、Navan等,年处理交易额超1000亿美元,业务覆盖全球180多个国家和地区,安全合规。

 

合作机构可靠

Airwallex 空中云汇和50多家全球系统重要性银行(G-SIBs)和知名金融机构合作,同时是Visa、MasterCard、American Express、银联国际等卡组织的主会员机构,确保客户资金的稳定和安全。

 

品牌美誉契合

Airwallex 空中云汇受到全球顶级投资人的持续注资和背书,E2轮估值已达56亿美元。2024年,空中云汇连续第四年入选福布斯云计算100强(Forbes Cloud 100)榜单,连续第二年入选CNBC“全球顶尖金融科技公司”榜单,并获得编辑推荐,备受行业内外认可。

 

2024年,迈凯伦车队通过革新视野,有效升级全球支付效率,保障了车队流畅运行,实现王者归来。

 

2025年,Airwallex 空中云汇将继续深化与迈凯伦车队的合作,通过更多产品、更多场景的应用,助力迈凯伦财务运营效率再上新台阶。

 

「革新视野」不仅仅是一种理念,更是一种行动的力量。

 

即日起至3月20日,Airwallex空中云汇面向广大中国跨境出海行业从业者,期待聆听更多展现「革新视野」价值理念的精彩故事! 立即扫码参加,赢取限量大奖!

 

深度洞察|从赛车竞速到企业全球竞争,领先者们为何都在强调「革新视野」

相关新闻

联系我们

联系我们

13276019273

邮件:siyushenqi@gmail.com

工作时间:周一至周五,9:30-20:30,节假日休息

添加微信
添加微信
Telegram
分享本页
返回顶部
私域神器:一站式全网全渠道拓客营销软件
备用域名:https://www.siyushenqi.com